
Enterprises generate real-time data all the time, from the movies we watch on streaming platforms to the payments we make in online transactions. Over the past 15 years, many platforms have emerged with the aim of managing such a massive amount of data. Apache Kafka is one of them.
Estuary, on the other hand, is a unified platform that can capture changes from operational systems, process them in real time, and make them available in different destinations. This involves streaming data into warehouses, powering analytics dashboards, and serving downstream applications.
In this guide, I'll attempt to help Chief Data Officers, CTOs, and data engineering leaders understand when to choose Kafka vs. Estuary by examining their architectures, use cases, operational requirements, and total cost of ownership.
Kafka vs Estuary: Core Architectural Differences
First, let’s take a closer look at these two tools and see how they differ.
Apache Kafka: Distributed Event Streaming Platform
Since its inception at LinkedIn, Kafka has excelled at ingesting, storing, and processing huge streams of events in real time. This platform acts as a high-throughput, fault-tolerant message broker. In fact, you can think of it as a traditional mail office that can handle billions of letters (messages) simultaneously, never losing any of them and always delivering them instantly.
At the core of Kafka’s architecture, you’ll find the topic: the primary element where messages are published. It’s somewhat of a database table or a folder in a file system, but it’s specially designed to handle streams of data. For example, a topic named user-events may store all user activity (clicks, purchases, page views) and retain messages for days, weeks, or even indefinitely.
Each topic in Kafka is split into multiple partitions, which are units of storage. We can think of them as parallel lanes on a highway; the more lanes (partitions) we have in a Kafka topic, the more traffic can be handled simultaneously.
Producers are the applications that generate data: web servers, IoT devices, or databases. They send data to topics in the form of records, each containing a key, value, and timestamp. Consumers read data from topics. These could be applications or systems, such as real-time analytics engines, data warehouses, or machine learning models, that need to process the data that was published to the Kafka topic. Consumers subscribe to one or more Kafka topics and receive new records when they are published.
Estuary: Right-Time Data Platform
Estuary is a unified platform for data movement and transformation that combines real-time CDC (change data capture), streaming ETL, and batch processing into a single solution.
Unlike Kafka, which is built around consumers, producers, topics, and partitions, Estuary is built on Gazette, a highly scalable streaming broker that is more closely aligned with log-oriented pub/sub systems, such as Apache Beam. Kafka’s partitions have some similarities with journals in Gazette, though each journal is a single append-only log. Other parallels exist as well: collections and tasks can be compared to Kafka’s streams and stream processors. Estuary tasks are divided into 3 categories: captures, derivations, and materializations.
Parallel processing (another Estuary feature) uses shards to let tasks run simultaneously.
Estuary focuses on solving enterprise data integration challenges by providing a fully-managed solution that handles the entire data movement lifecycle. You get a full set of tools within a single platform to perform low-latency streaming, ETL application development, job management, execution, and data lake building. You don’t have to use a set of tools from multiple cloud services (such as Google Dataflow, AWS Kinesis, S3, Spark, or AWS Lambdas), which saves your precious time and money.
The platform also guarantees efficient architectural techniques by supporting high throughput, avoiding latency, and minimizing operating costs, while the materialization of frequently queried datasets ensures top performance.
Estuary’s runtime also includes powerful transformations and an architecture that prioritizes data integrity. This ensures that changes won’t break pipelines, while also supporting strong schemas, durable transactions, and easy end-to-end testing.
Dekaf: Kafka API Compatibility
Dekaf is Estuary's Kafka-API compatibility layer that serves as a bridge between Kafka-native applications and Estuary's collection-based architecture. This allows existing Kafka consumers to read from Estuary collections without code changes.
The key Dekaf capabilities include:
- Kafka Consumer API compatibility
- Automatic offset management
- Real-time collection-to-topic mapping
- Zero application code changes required
Estuary provides 200+ pre-built connectors for databases, SaaS platforms, and cloud services. These are grouped into Capture, Materialization, and Dekaf connectors and are continuously developed and maintained by the Estuary team. A complete and up-to-date list is available on the Estuary Docs page.
Capture and Materialization connectors are self-explanatory. They handle data capturing and materialization across a wide range of databases and data stores. Meanwhile, Dekaf is Estuary's Kafka-API compatibility layer, which allows services to read data from collections as if they were topics in a Kafka cluster.
When Should You Choose Kafka?
When choosing Kafka or other real-time data solutions available on the market, there are some important considerations you should keep in mind. Kafka is a great option for event-driven microservices architectures, where services need to communicate asynchronously. For organizations that need to decompose monolithic applications into microservices, Kafka provides a reliable messaging system to rely on.
It also excels in high-volume, low-latency stream processing. It’s an ideal choice for applications that require sub-millisecond latency and extremely high throughput, often handling millions of messages per second.
When building custom stream processing applications, it provides all the necessary features through Kafka Streams, alongside integration with frameworks such as Apache Flink or Apache Storm.
Finally, Kafka’s publish-subscribe model is highly effective in multi-consumer scenarios, where multiple downstream systems need to consume the same data streams independently while maintaining their own consumption offsets.
When Kafka Works Well
Kafka is a great choice for frameworks that require exceptional throughput and low-latency. It offers configurable data retention and replication, ensuring durability and benefits from a rich ecosystem of tools and integrations. This platform provides fine-grained control over partitioning, serialization, and consumption patterns. It’s also open-source and comes with no licensing fees.
Kafka’s Challenges
Still, adopting Kafka as your real-time data solution comes with several complexities and technical requirements. For starters, managing Kafka clusters requires a solid understanding of the system and years of experience. Teams that want to implement Kafka need to consider three key areas: cluster sizing and capacity planning, partitioning rebalancing and topic management, and security configuration and access control.
Additionally, Kafka demands dedicated infrastructure resources and ongoing maintenance, which makes it expensive for smaller workloads or organizations without dedicated platform teams.
When Should You Choose Estuary?
Estuary use cases differ from other real-time data platforms, especially Kafka. This platform is particularly effective for enterprise data integration and CDC, as it connects disparate systems and captures changes from operational databases for analytical use.
The platform also offers a unified solution that eliminates the complexity of managing separate systems, which is why it’s a great fit for organizations that require both real-time and batch processing capabilities.
As stated previously, Estuary provides 200+ native pre-built connectors, and supports hundreds of open-source connectors, which is great for teams that need to develop data pipelines rapidly. With them, you can easily connect new data sources without extensive engineering effort, thereby accelerating time-to-value.
Additionally, Estuary supports compliance and governance requirements through built-in data lineage and schema management. As such, it’s well-suited for regulated industries.
When Estuary Is a Good Fit
We identified three main advantages of Estuary when compared to Kafka. First, there’s operational simplicity. Estuary eliminates infrastructure management through its fully managed cloud service, which enables automatic scaling and resource optimization, built-in monitoring and alerting, managed schema evolution and compatibility, and enterprise-grade security and compliance.
Then there’s faster time-to-market. With its set of pre-built connectors and fully managed infrastructure, Estuary promotes rapid deployment by connecting new data sources in minutes instead of weeks. As a result, you don’t need to build custom integration code; it automatically handles schema changes and data evolution.
Finally, as a unified platform, it provides a single interface for all data movement needs. This way, it ensures consistent monitoring and management, unified data lineage and governance, simplified troubleshooting and support, and a predictable pricing model.
Estuary’s Limitations
Besides multiple advantages and useful functions we have mentioned, Estuary may come with certain challenges.
For example, the connector library is a framework that is in a continuous improvement process. As a result, organizations may sometimes struggle to find the right capture connector for their systems. However, this limitation can also be an advantage, as both the Estuary team and the organization can develop and customize connectors according to their needs.
Another thing to consider is the steep learning curve. Even though the platform is very flexible and offers a lot more knobs to tweak than competitors, this particular feature can make it more challenging to get started with.
Storage Architecture Comparison Between Kafka and Estuary
Kafka and Estuary take fundamentally different approaches to storing and organizing streaming data.
Kafka Storage Model
Kafka organizes data into topics, which are then divided into partitions. Each of them is split into segments (collections of messages stored as files). This is illustrated in the diagram below:
With Kafka, messages are stored in append-only log segments on the broker's local storage. Partitions (immutable sequences of messages) can only be appended, not deleted. As for replication, until recently, a replica of a topic partition consisted of multiple segment files stored entirely on a single disk of a Kafka broker.
Estuary Storage Model
In contrast, Estuary Collections are real-time data lakes that store historical documents as an organized layout of regular JSON files in cloud storage buckets. Reads are served directly from those buckets.
Estuary collections operate both as a batch dataset stored as a structured data lake of general-purpose files in cloud storage and a stream able to commit new documents and forward them to readers within milliseconds.
Journals in Gazette and Estuary are roughly analogous to Kafka partitions. Each journal is a single append-only log that stores data in contiguous chunks called fragments, which typically live in cloud storage. Thanks to this design, Estuary can achieve dual-mode data access through the stream mode (millisecond-latency real-time processing) and batch mode (direct file access for SQL queries, Spark jobs, etc.). By combining these two, the traditional trade-off between streaming and batch processing is eliminated.
While Kafka used to store data on broker-attached disks (it has only recently added cloud storage as a secondary tier), Gazette natively uses cloud object storage (S3). This enables journals to function simultaneously as real-time streams and data lake files. No secondary tier is required.
Architecture and Integration Patterns
Let's explore the deployment patterns used when Kafka and Estuary are part of the same data platform.
Kafka-Centric Architecture
In a Kafka-centric setup, Kafka serves as the primary system around which data flows are built. This works great for organizations with dedicated platform or streaming teams and systems that depend on event-driven communication. It’s also a good choice when stream processing logic is custom-built or when low-latency processing is a core requirement.
Estuary-Centric Architecture
Estuary-centric architecture acts as the data movement layer. It integrates with existing systems instead of replacing them. This approach is commonly used:
- For enterprise data integration workloads;
- When replicating data to multiple downstream systems;
- When enforcing compliance and governance controls;
- For teams that prioritize rapid delivery over managing infrastructure.
Hybrid Approaches
Organizations that have already implemented Kafka can benefit from integrating their system with Estuary’s native set of Kafka-compatible connectors called Dekaf. This feature allows services that are currently implemented in Kafka to read the data from Estuary's collections as if they were topics in a Kafka cluster.
Change Data Capture (CDC) with Kafka vs. Estuary
Kafka architecture requires additional tools, such as Debezium, to support CDC capabilities. This is a platform that captures database row-level changes as events from transaction logs and publishes them to Apache Kafka topics.
Here, a Kafka Connect cluster running Debezium connector, Kafka brokers for topic storage, a Schema Registry for Avro serialization, and separate sink connectors are required to move data to destinations.
CDC with Estuary
Estuary uses CDC to continuously capture updates in a database into one or more collections. It performs an initial backfill first and then transitions to incremental continuous CDC mode.
There are operational differences between this approach and a Kafka + Debezium. When it comes to setup complexity, Debezium requires Kafka to have essential topics for configs, statuses, and offsets with specific log cleanup policies. Connector configurations need to be managed via REST API. Estuary, on the other hand, provides UI-guided setup with auto-discovery.
When it comes to schema evolution, Estuary offers automatic schema updates through features like autoDiscover, addNewBindings and evolveIncompatibleCollections. Debezium, on the other hand, requires manual intervention.
The biggest advantage of Estuary, however, is data access. Its collections function simultaneously as real-time streams and SQL-queryable S3 files, which eliminates the need for separate ETL pipelines that are commonly required in Kafka + Debezium.
Finally, Estuary provides exactly-once semantics by default, whereas Kafka requires careful configuration of idempotent producers and transactional consumers.
The table below summarizes the practical, day-to-day differences between Kafka + Debezium and Estuary for CDC workloads. Let’s look at the table comparison:
| Aspect | Kafka + Debezium | Estuary |
|---|---|---|
| Initial Backfill | Manual snapshot mode setup, separate from CDC | Automatic backfill → seamless CDC transition |
| Schema Changes | Requires connector restart, manual coordination, potential downtime | Auto-handled with collection re-versioning |
| Adding Tables | Reconfigure connector, restart | Auto-discovery, no restart needed |
| Monitoring | Monitor Kafka cluster, Connect cluster, each connector, consumer lag | Single unified dashboard |
| Exactly-Once | Requires idempotent producers + transactional consumers + careful offset mgmt | Built-in by default |
| Latency | Milliseconds to seconds | Sub-100ms (Gazette journals) |
| Storage | Kafka topics on broker disks (3x replication) | S3/cloud storage (single copy with S3 durability) |
Kafka vs Estuary: Total Cost of Ownership (TCO)
Now let’s compare the total cost of ownership associated with operating Kafka versus using Estuary as a managed data platform.
Kafka TCO Considerations
Kafka typically incurs higher infrastructure costs compared to other cloud-native managed solutions like Estuary. These are driven by compute resources, storage for data retention, network bandwidth, and the tools required for monitoring and management.
When you’re building Kafka-based solutions, you often need dedicated platform engineers for cluster management in addition to application developers. In many cases, operations teams are also necessary for monitoring and troubleshooting, which can consume a significant portion of the available budget.
You should also consider hidden costs, including development time for custom connectors, disaster recovery, backup solutions, and ongoing maintenance and upgrades.
Estuary TCO Considerations
In Estuary, the total cost of ownership is primarily driven by service costs based on a predictable per-GB pricing model. No infrastructure management costs exist, and monitoring and support are included in the offer.
Kafka vs Estuary Performance and Scalability
Kafka delivers very high throughput. It’s capable of handling millions of messages per second and scaling linearly by adding brokers and partitions. Thanks to its optimized disk I/O capabilities, it’s the right choice for robust, real-time-based systems. It also boasts very low latency, as low as 2–5 milliseconds end-to-end.
On the other hand, Estuary focuses on reliability and consistent performance across a wide range of workloads. The platform provides exactly-once delivery semantics by default. It ensures tightly coupled cloud-based data integration solutions, alongside automatic scaling based on data volume. Its scalability model is fully managed, so you won’t need to plan the capacity yourself. The platform automatically adapts to changing workload patterns, with performance optimization handled by their team. As a result, you can focus on building data products rather than working on the infrastructure.
Security and Compliance Considerations
In this section, we’ll see how Kafka and Estuary handle authentication, data protection, and regulatory compliance requirements.
Kafka Security Model
Kafka provides robust security authentication options, such as SASL/SCRAM, SASL/PLAIN, and Access Control Lists (ACLs). These mechanisms allow admins to set fine-grained permissions for multiple users, SSL/TLS encryption for data in transit, and integration with enterprise identity providers like OKTA.
In terms of data protection, Kafka can be configured to retain data based on customizable policies. It also supports encryption at rest when used with compatible storage.
Estuary Security and Compliance
Estuary’s enterprise-grade security comes with minimal configuration overhead. Its list of built-in features includes SOC 2 Type II compliance, GDPR and CCPA capabilities, end-to-end encryption by default, redaction (which allows you to block fields from a capture), and role-based access control (RBAC).
In addition, Estuary automates many aspects of compliance and governance. The platform provides automatic data lineage tracking, built-in governance workflows, comprehensive audit trails for all data movement, and data residency controls designed to support regulated industries.
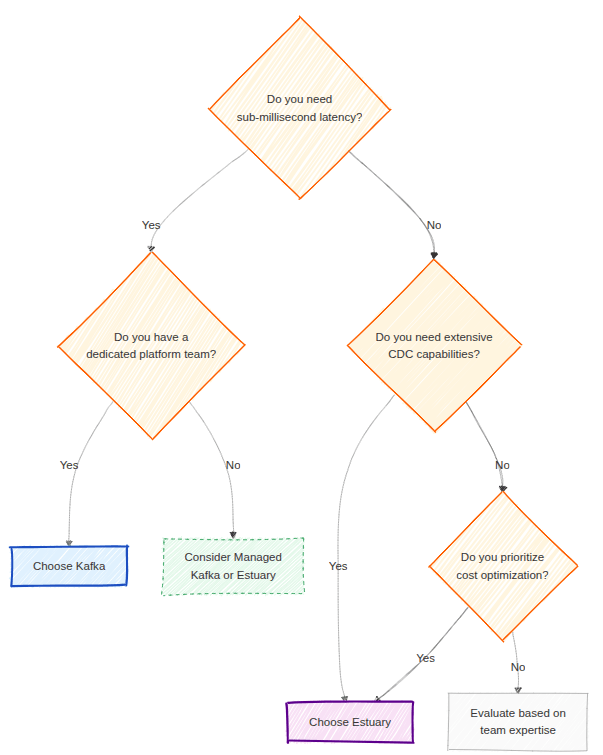
How to Make the Right Decision
Kafka is the right choice when you have a strong engineering team and performance is your top priority. It’s particularly well-suited for building event-driven architectures, but it can also be attractive when cost optimization is of great importance, and when you need control over data flow and stream processing logic.
Estuary, on the other hand, is a better fit when teams want to focus on business outcomes. It excels at rapid data integration across multiple enterprise systems, especially in environments where compliance and governance are critical. It’s a good option for organizations with limited platform engineering resources that need unified batch and streaming capabilities without added complexity.
Beyond this, there are several technical factors that can help you make your decision. Latency is one of them. Kafka is optimized for local memory/disk speeds, which makes it the king of "microsecond" messaging. Estuary, while fast, is backed by Cloud Storage (S3), which introduces a small amount of latency in exchange for scale.
The size and maturity of your platform team should also be considered. Running Kafka yourself is a massive operational burden (Zookeeper/Kraft, rebalancing partitions, disk management, and similar). Without dedicated staff, managed services or Estuary (which is a serverless platform) are often safer options.
CDC is included in Estuary as a core capability, whereas in Kafka, you typically have to set up and manage Debezium separately.
Finally, the two price models vary significantly. Kafka costs scale with disk size and throughput, whereas Estuary stores the bulk of data in S3/Object Storage. This way, its long-term retention costs are significantly lower than they would be if you kept that same data on Kafka EBS volumes.
Conclusion
Before you choose between Kafka and Estuary, you need to analyze different scenarios based on your current needs and previous experiences.
While Kafka is great for streaming platforms and organizations with a strong and consolidated engineering team, Estuary operates as a unified data movement solution and is aimed at enterprises focused on business outcomes and rapid integration. Many successful enterprises adopt hybrid approaches, though, leveraging Kafka for event-driven architectures and using Estuary for enterprise data integration and CDC workloads.
The key is to align your technology choices with your objectives and capabilities.
Ready to explore how Estuary can accelerate your data initiatives? On our documentation page, you can see how our unified data movement platform can simplify your enterprise data integration challenges while maintaining the performance and reliability your business demands.
FAQs
How does CDC differ between Kafka and Estuary?
How do Kafka and Estuary differ in their storage architecture?
We already invested heavily in Kafka. If we pick Estuary, does it replace it?

About the author
Felix is a Data Engineer with experience in multiple roles related to Data. He's building his professional identity not only based in a tool stack, but also being an adaptable professional who can navigate through constantly changing technological environments.





















